I am a Data Scientist and Machine Learning Engineer with an MSc in Data Analytics (Distinction) from De Montfort University, UK, and a strong mathematical foundation from a BSc in Mathematics. My work focuses on taking machine learning from research to production. I have designed and deployed end-to-end AI systems involving NLP, time-series forecasting, retrieval-augmented generation (RAG), and multi-agent architectures, using Python, FastAPI, Docker, MLflow, and Google Cloud Platform.
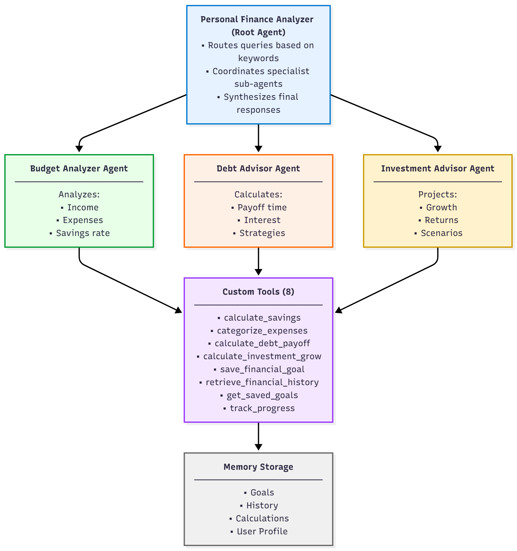
I recently deployed ClarifyProducts.AI, a live AI platform on GCP for large-scale customer review analysis, combining structured data, unstructured text, and generative AI. I also built a multi-agent Personal Finance Analyzer and am currently developing an AI-powered health monitoring system with a Kubernetes-based deployment pipeline. With a background in statistics, machine learning theory, and real-world system design, I enjoy working with messy data, investigating model behavior, and building scalable, reliable AI systems that deliver measurable impact.
Hands-on, production-oriented machine learning training with a strong emphasis on building end-to-end AI systems. Designed, implemented, and deployed ML solutions involving NLP, time-series forecasting, and generative AI. Worked across data preprocessing, model development, backend APIs, and cloud deployment using Python, FastAPI, Docker, MLflow, and Google Cloud Platform. Applied software engineering best practices including modular design, version control, and CI/CD workflows.
Led and supported operational teams in a high-throughput environment, coordinating workflows and ensuring performance targets were met. Utilized data-driven analysis to identify bottlenecks, improve efficiency, and support decision-making. Developed strong leadership, communication, and problem-solving skills while collaborating with cross-functional stakeholders in a fast-paced, metrics-driven setting.
Coursework: Business Intelligence, Data Warehousing, Statistics, Data Mining,
Big Data Analytics, Analytical Programming, and more.
Master's Project: Predicting Cryptocurrency Price Movement and Market Trends using
Machine Learning and Sentiment Analysis.
Additional Projects: Data Analytics Dilemma at Alpen Hotel, Guided Learning Hours
Analysis, Framingham Heart Study Analysis, NHS Scotland Hospital Bed Availability
Dashboard, Titanic Survival Rate Prediction, Road Safety Data Analysis.
Classification Average: 75% (Distinction)
College: St. Mary's College Puthanagadi, Malappuram, Kerala, India
Dissertation: Cryptography in Mathematics
Core Subjects: Calculus, Real Analysis, Abstract Algebra, Complex Analysis, Linear Algebra, Differential Equations, Numerical Analysis.
Advanced Topics:Topology, Metric Spaces, Graph Theory, Number Theory, Partial Differential Equations.
Complementary Studies: Physics and Statistics.
Percentage of mark: 70.33%
Stream: Computer Science
Subjects Computer Science, Mathematics, Physics, Chemistry, and General Languages.
Percentage of mark: 82.25%
Percentage of mark: 95.46%
The title encapsulates the essence of our project. We are using machine learning techniques to forecast the price movements of 10 different cryptocurrencies and doing various analysis to understand market trends. This project addresses a classification problem, predicting whether a cryptocurrency's price will increase or decrease based on historical price and news sentiment data.
View on GitHub
Built and deployed a production-ready sentiment analysis system for customer reviews. Utilized a hybrid NLP pipeline (SpaCy + DistilBERT) achieving 85-90% accuracy, deployed with FastAPI and Gradio for real-time predictions, and implemented Docker-based deployment with caching and versioning strategies.
Live Demo View on GitHub
The title encapsulates the essence of our project. We are using machine learning techniques to forecast the price movements of 10 different cryptocurrencies and doing various analysis to understand market trends. This project addresses a classification problem, predicting whether a cryptocurrency's price will increase or decrease based on historical price and news sentiment data.
View on GitHub
Built and deployed a production-ready sentiment analysis system for customer reviews. Utilized a hybrid NLP pipeline (SpaCy + DistilBERT) achieving 85-90% accuracy, deployed with FastAPI and Gradio for real-time predictions, and implemented Docker-based deployment with caching and versioning strategies.
Live Demo View on GitHub